| 选择分类:当前分类——当前分类 相关联或者相类似的文章: 三十分钟一个小时学会单片机(9045) 什么是单片机?单片机有什么用? (8723) 如何用STC板将代码烧录进IC(8681) 怎样安装AT51编程板的USB转串口软件?(8206) 送给单片机爱好者——LED在线编码器(1814) 送给单片机爱好者——LED点阵在线编码器(1544) 单片机系统中的汉字显示(1492) 带语音报数功能的抢答器(1489) 用VB进行串口实时数据采集(1347) 用AT89C2051设计超声波测距仪(1171) 小小电子闹钟 生活学习良伴(1165) DS1820测温原理(1129) 几句代码实现控制摄像头(转)(1117) STC单片机选型指南(1111) 自制PIC单片机编程器(1105) USB转串口芯片CH340(1010) 快速学习单片机之黄金机会!(1010) 告戒购单片机开发实验板初学者(970) 新款实用旋转LED显示屏A(890) 使用市售 USB转RS232串口与PLC通信的测试报告 (881) 首页 前页 后页 尾页 本站推荐: | 自制无源RS232-485转换器
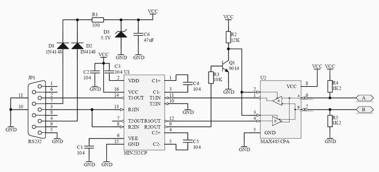
一、RS-232、RS-422与RS-485的简单介绍 RS-422由RS-232发展而来,它是为弥补RS-232之不足而提出的。为改进RS-232通信距离短、速率低的缺点,RS-422定义了一种平衡通信接口,将传输速率提高到10Mb/s,传输距离延长到1200米(速率低于100kb/s时),并允许在一条平衡总线上连接最多10个接收器。RS-422是一种单机发送、多机接收的单向、平衡传输规范,被命名为TIA/EIA-422-A标准。为扩展应用范围,EIA又于1983年在RS-422基础上制定了RS-485标准,增加了多点、双向通信能力,即允许多个发送器连接到同一条总线上,同时增加了发送器的驱动能力和冲突保护特性,扩展了总线共模范围,后命名为TIA/EIA-485-A标准。由于EIA提出的建议标准都是以RS作为前缀,所以在通讯工业领域,仍然习惯将上述标准以RS作前缀称谓。RS-232、RS-422与RS-485标准只对接口的电气特性做出规定,而不涉及接插件、电缆或协议,在此基础上用户可以建立自己的高层通信协议。 二、自制RS232-485转换器 电路图:
RS232-485转换器主要包括了电源、232电平转换、485电路三部分。本电路的232电平转换电路采用了NIH232或者也可以直接使用MAX232集成电路,485电路采用了MAX485集成电路。为了使用方便,电源部分设计成无源方式,整个电路的供电直接从PC机的RS232接口中的DTR(4脚)和RTS(7脚)窃取。PC串口每根线可以提供大约9mA的电流,因此两根线提供的电流足够供给这个电路使用了。经实验,本电路只使用其中一条线也能够正常工作。使用本电路需注意PC程序必须使串口的DTR和RTS输出高电平,经过D3稳压后得到VCC,经过实际测试,VCC电压大约在4.7V左右。因此,电路中要说D3起的作用是稳压还不如说是限压功能。 MAX485是通过两个引脚RE(2脚)和DE(3脚)来控制数据的输入和输出。当RE为低电平时,MAX485数据输入有效;当DE为高电平时,MAX485数据输出有效。在半双工使用中,通常可以将这两个脚直接相连,然后由PC或者单片机输出的高低电平就可以让MAX485在接收和发送状态之间转换了。由于本电路DTR和RTS都用于了电路供电,因此使用TX线和HIN232的另外一个通道及Q1来控制MAX485的状态切换。平时NIH232的9脚输出高电平,经Q1倒相后,使MAX485的RE和DE为低电平而处于数据接收状态。当PC机发送数据时,NIH232的9脚输出低电平,经Q1倒相后,使MAX485的RE和DE为高电平而处于数据发送状态。 电路比较简单,下面是我用万用实验板制作的实物图,供大家参考。
1、 本站不保证以上观点正确,就算是本站原创作品,本站也不保证内容正确。 2、如果您拥有本文版权,并且不想在本站转载,请书面通知本站立即删除并且向您公开道歉! |