注意:访问本站需要Cookie和JavaScript支持!请设置您的浏览器! 打开购物车 查看留言付款方式联系我们
初中电子 单片机教材一 单片机教材二
搜索上次看见的商品或文章:
商品名、介绍 文章名、内容
首页 电子入门 学单片机 免费资源 下载中心 商品列表 象棋在线 在线绘图 加盟五一 加入收藏 设为首页
本站推荐:
选频声控开关
文章长度[1667] 加入时间[2007/1/4] 更新时间[2026/2/1 2:20:19] 级别[0] [评论] [收藏]

作者:未知 来源:未知

  选频声控开关是一种以特定哨音控制的声频遥控电路。用它可以遥控各种家用电器电源的开关。它与射频、红外线等遥控方式相比,具有电路简单、调试方便、功耗低、成本低、体积小和发射器无源等特点。由于采用高Q值的电感线圈,提高了电路的抗干扰能力。
  工作原理

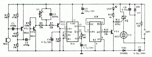
  整机电路见上图。电路由放大、选频、整形、记忆、触发、执行和电源等部分组成。发射器是一只皮囊哨,用手捏动时会发出大约12kHz…的叫声。话筒MIC收到声信号后转换成电信号,由三极管VTl、VT2放大,并经由电感L1和电容c3组成12kHz的选频回路选频。当电路中出现12kHz频率的信号时电路谐振,输出最大,使平时处于截止状态的三极管VT3迅速饱和,在其集电极电阻R8两端产生一接近电源电压的高电平信号,触发记忆单元的IC。由于谐振回路中电感Q值较高,其通带较窄。因为家庭环境噪声大多在10kHz以下,又由于普通驻极体话筒的频响上限为十几kHz,故选频电路谐振频率确定为12kHz。
  当IC被前级的高电平触发后,电路翻转,Q2端输出电平亦发生变化,使晶体管VT4状态发生变化从而触发双向可控硅VS导通或关断,完成了对电器的开关控制。附图中的IC采用一片CMOS双D触发器CD4013。为保证触发可靠,将其中一个D触发器接成单稳态电路,当第11脚接收到上升沿高电平信号时,由于VDl接地,使Q1变为低电平,Q1端输出变为高电平,并通过电阻R8给电容C5充电。当c5上的电压充至S1端的转移电压时,使Q1端跳变回高电平,再去触发下一级D触发器构成的双稳态电路。单稳电路的时间常数T≈0.7R9C5,按图中的数值,在3秒钟内只接受一个控制信号,可以有效地克服双稳电路由于触发原因引起翻转不稳定的缺点。
  整机电路采用电容降压方式供电,不存在过热问题,功耗也有降低。
  元器件选择与制作
  电感L1采用录音机用偏磁线圈骨架绕制,电感量为21mH,可调。各三极管β值应大于100。
  电路焊接无误后,先用低压电源调试。将12V直流电压接在电容C6两端,同时将DW断开一极。有条件者可用音频信号发生器输出12kHz、10--20mV的信号至话筒两端,调L1使R8两端电压最高。然后去掉信号发生器,捏动发音哨子,发光二极管LED会有相应反应。拉开距离5--7m,电路也应动作灵敏。最后将电路复原,接上220V交流电源和负载试机,当LED点亮时,负载亦应加电,当LED熄灭时,负载亦应断电,否则应检查可控硅是否接错或损坏。可控硅应根据负载确定其电流容量,但可控硅电流容量越大,所要求的触发电流也越大,如调试中发现可控硅未全导通,可减小电阻R11的数值,以加大触发电流,使双向可控硅完全导通。

1、 本站不保证以上观点正确,就算是本站原创作品,本站也不保证内容正确。
2、如果您拥有本文版权,并且不想在本站转载,请书面通知本站立即删除并且向您公开道歉! 以上可能是本站收集或者转载的文章,本站可能没有文章中的元件或产品,如果您需要类似的商品请 点这里查看商品列表!
本站协议 | 版权信息 |  关于我们 |  本站地图 |  营业执照 |  发票说明 |  付款方式 |  联系方式
深圳市宝安区西乡五壹电子商行——粤ICP备16073394号-1;地址:深圳西乡河西四坊183号;邮编:518102
E-mail:51dz$163.com($改为@);Tel:(0755)27947428
工作时间:9:30-12:00和13:30-17:30和18:30-20:30,无人接听时可以再打手机13537585389