|
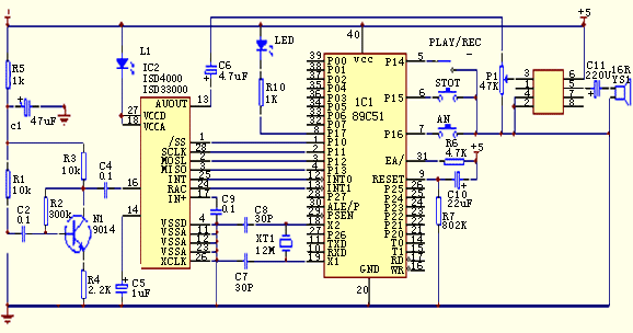
//***************************************************** // ISD4002-89c51开发板演示例程 C51版本 * // 作者:中青世纪 Lell * // 2008.2.27 * // * // 更多ISD4000使用心得请登陆中青世纪论坛 * // http://www.atvoc.com/bbs * // * //***************************************************** #include <reg51.h> sbit SS = P1^0; //片选 sbit SCLK = P1^1; //ISD4003时钟 sbit MOSI = P1^2; //数据输入 sbit MISO = P1^3; //数据输出 sbit LED = P1^7; //指示灯 sbit ISD_INT= P3^2; //中断 sbit AN = P1^6; //执行 sbit STOP = P1^5; //复位 sbit PR = P1^4; //PR=1录音? PR=0放音 void delay(unsigned int time) //延迟n微秒 { while(time!=0) { time-- ; } } void delayms(unsigned int time) //延迟n毫秒 { TMOD=0x01;
for(time;time>0;time--) { TH0=0xfc; TL0=0x18; TR0=1; while(TF0!=1) {;} TF0=0; TR0=0; }
}
//************************************ //ISD4002 spi串行发送子程序,8位数据 //************************************ void spi_send(unsigned char isdx) { unsigned char isx_counter; SS=0; //ss=0,打开spi通信端 SCLK=0; for(isx_counter=0;isx_counter<8;isx_counter++) //先发低位再发高位,依次发送。 { if ((isdx&0x01)==1) MOSI=1; else MOSI=0; isdx=isdx>>1; SCLK=1; delay(2);
SCLK=0; delay(2); } }
//******************************* //发送stop指令 //******************************* void isd_stop(void) { delay(10); spi_send(0x30); SS=1; delayms(50); } //******************************* //发送上电指令,并延迟50ms //******************************* void isd_pu(void) { delay(10); SS=0; spi_send(0x20); SS=1; delayms(50); } //******************************* //发送掉电指令,并延迟50ms //*******************************
void isd_pd(void) { delay(10);
spi_send(0x10); SS=1; delayms(50); } //******************************* //发送play指令 //******************************* void isd_play(void) { LED=0; spi_send(0xf0); SS=1; } //******************************* //发送rec指令 //******************************* void isd_rec(void) { LED=0; spi_send(0xb0); SS=1; } //******************************* //发送setplay指令 //******************************* void isd_setplay(unsigned char adl,unsigned char adh)
{
spi_send(adl); //发送放音起始地址低位 adh=adh||0xe0; spi_send(adh); //发送放音起始地址高位 SS=1; } //******************************* //发送setrec指令 //******************************* void isd_setrec(unsigned char adl,unsigned char adh) { spi_send(adl); //发送放音起始地址低位 adh=adh||0xa0; spi_send(adh); //发送放音起始地址高位 SS=1; } //************************************ //芯片溢出,LED闪烁提醒停止录音 //************************************ void isd_overflow(void) { while(AN==0) {LED=1; delayms(300); LED=0; delayms(300); }
} //************************************ //检查芯片是否溢出(读OVF,并返回OVF值) //************************************ unsigned char chk_isdovf(void) { SS=0; delay(2); SCLK=0; delay(2); SCLK=1; SCLK=0; delay(2);
if (MISO==1) { SCLK=0; SS =1; //关闭spi通信端 isd_stop(); //发送stop指令 return 1; //OVF为1,返回1 } else { SCLK=0; SS =1; //关闭spi通信端 isd_stop(); //发送stop指令 return 0; //OVF为0,返回0
} }
//************************************************************************ //主程序 //功能:1.录音时,按住AN键,LED点亮开始录音,松开AN即可停止录音 // 再次按下AN键,LED点亮开始录第二段音,依次类推,直到芯片溢出。 // 按stop键芯片复位 // 2.放音时,按一下AN键,即播放一段语音。 按stop键芯片复位。 //************************************************************************
void main(void) {unsigned char ovflog; while(1) { P0=P1=P2=P3=0xff; //初始化 while (AN==1) //等待AN键按下 { if (AN==0) //按键防抖动 {delayms(20);} } isd_pu(); //AN键按下,ISD上电并延迟50ms isd_pd(); isd_pu();
if (PR==1) //如果PR=1则转入录音部分 { delayms(500); //延迟录音
isd_setrec(0x00,0x00); //发送0x0000h地址的setplay指令 do { isd_rec(); //发送rec指令 while(AN==0) //等待录音完毕 {if (ISD_INT==0) //如果芯片溢出,进行LED闪烁提示, isd_overflow(); //如果取消录音(松开AN键)则停止录音,芯片复位 }
if (ISD_INT==0)
break; LED=1; //录音完毕,LED熄灭 isd_stop(); //发送停止命令 while(AN==1) //如果AN再次按下,开始录制下一段语音 {if(STOP==0) //如果按下STOP按键,则芯片复位 break; if (AN==0) delayms(500); } }while(AN==0);
} else //如果PR==0则转入放音部分 { while(AN==0){;} isd_setplay(0x00,0x00); //发送setplay指令,从0x0000地址开始放音 do { isd_play(); //发送放音指令 delay(20); while(ISD_INT==1) //等待放音完毕的EOM中断信号 {;} LED=1; isd_stop(); //放音完毕,发送stop指令
if (ovflog=chk_isdovf()) //检查芯片是否溢出 ,如溢出则停止放音,芯片复位 break; while(AN==1) //等待AN键再次按下 {if (STOP==0) break; if(AN==0) delayms(20); } }while(AN==0); // AN键再次按下,播放下一段语音 }
isd_stop(); isd_pd(); } } 注意:与ISD4002/03不同的是,由于ISD4004芯片的语音地址是16位,在发送带地址指令(如setplay,setrec,setmc)时,需要先发送两个字节的地址信息,再发送一个字节的命令字,ISD4004的程序编写与ISD4002/03的区别,仅此而已。 例如,ISD4004的setplay指令程序应为: void isd_setplay(unsigned char adl,unsigned char adh) { delayms(1); spi_send(adl); //发送放音起始地址低位 delay(2); spi_send(adh); //发送放音起始地址高位 delay(2); spi_send(0xe0); //发送setplay指令字节 SS=1; } |