相对来说,无线话筒是一个难度稍大的电子制作,经验不足的情况下,在安装、调试各方面出错都不会成功,多次更改后往往最后以失败告终。 本套件采用了传统电路方式,本站在元件选取方面又做了大量试验,按图选取元件,一次制作成功率接近100%!特别适合广大电子爱好者试作,集累宝贵的经验! 大家有了经验,本站以后还会提供一些高难度的多功能的无线话筒给大家制作。例如:自动开机关机、自动适应环境声音大小、晶振稳频、长距离等等。
新电路板进行了一些改动,去掉了旧电路板实用性不是很大的短路插针,进行了重新排版布线,这使得无线话筒的工作效果更好,新电路板的原理图如下:
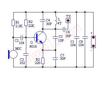
 MIC是驻极体话筒,它的作用就是感应空气中声波的微弱振动,并输出跟声音变化规律一样的电信号。本站选用的是灵敏度较高的话筒,一般可以输出几十毫伏以上的音频信号,这个信号足以调制下一级的高频振荡信号的频率。注意:话筒有正负极之分,一般和外壳相通的是负极。 R1是MIC驻极话筒的偏置电阻,有了这个电阻,话筒才能输出音频信号,这是因为MIC话筒内部本身有一极场效应管放大电路,用来阻抗匹配和提高输出能力等作用。注意:话筒不要选灵敏度太高的话筒,否则容易出现声反馈,出现自激叫声。 C2是音频信号耦合电容,将话筒感应输出的声音电信号专递到下一级。 C3是Q9018的基极滤波电容,一方面滤除高频杂音,另一方面让Q9018的高频电位为0,对50MHz以上的高频电路来说,Q9018是一个共基极放大电路,这是最后能形成振荡的基础。因为振荡电路的基础条件就是必须具备一定的增益,再就是具备合适相位的反馈(一般是正反馈)。 R2是Q9018的基极偏置电阻,给Q提供一个较小的基极电流,Q将会有一个较大的发射极电流到过R3。由于R2、R3中的电流作用会在各自电阻上产生压降并互相影响,结果会自动稳定在某一数值状态,这就是书上讲的射极跟随器,直流负反馈不稳定直流工作点的作用。 R3是Q9018的发射极电阻,这里起稳定直流工作点作用,和C7还组成了高频信号负载电阻作用,也是整个高频振荡回路的一部分。 C4和L组成并联谐振回路,起到选择振荡频率的主要作用,改变C4的容量或者改变L的形状(包括圈数),可以方便的改变发射频率。 C6是高频信号输出耦合电容,目的是为了让高频信号变成无线电波幅射到天空中。因此,天线最好坚直向上,长度最好等于无线电波频率波长(或者整数倍),四周应该开阔,不要有金属物阻挡。说明:波长等于频率的倒数,频率变化,波长也会变化,再说,天线具体的长度还与电路输出阻抗、天线粗细等等有关,在业余情况下,随便接一段电线就行了。(如果为了追求最远的发射距离,大家可以自行多做这方面的尝试,本站元件包经过本站技术人员试验,效果是可以轻松达到50米以外的。) C5是反馈电容,电路起振的关键元件就是它了。分析本电路的高频状态时,集电极是输出,发射极是输入,输出信号通过C5加到输入端,产生强烈的正反馈,自然就产生振荡了。这实际上也就是书中所说的电容三点式振荡电路。 C1是电源滤波电容,给交流信号提供回路,减小电源的交流内阻。
PCB板图如下:
 原来的原理图详见: /pic/MIC-1.gif 只要元件质量无问题,线路没有接错,通过即可进入调试。
本站采用大线圈有三个方面的道理:
使用大线圈即使不用发射天线,发射距离也可达一二十米。 使用大线圈易于调节,这对初学者特别重要。 使用大线圈频率范围宽,频率易对准,声音效果好。
查看和发表评论 管理员一般会在8-48小时内回复,会删除无意义的留言以及重复留言,请保证留言标题清晰,内容明确! 1、评论不代表本站观点。 另外,即使是本站原创作品,本站也不保证内容绝对正确。 2、如果您拥有本文版权,并且不想在此处发表,请书面通知本站立即删除并且向您公开道歉! |