注意:访问本站需要Cookie和JavaScript支持!请设置您的浏览器! 打开购物车 查看留言付款方式联系我们
初中电子 单片机教材一 单片机教材二
搜索上次看见的商品或文章:
商品名、介绍 文章名、内容
首页 电子入门 学单片机 免费资源 下载中心 商品列表 象棋在线 在线绘图 加盟五一 加入收藏 设为首页
 商品分类
※ 电子制作套件 ※
入门初学套件· 单片机应用套件
无线对讲话筒· 数字钟数字电路
收音功放套件· 功放套件
电话门铃电平· 万用表电源
LED节能灯套件· 遥控开关报警
竞赛实训设计· 传感器类套件
贴片练习套件· 显示屏套件
※ 电子实验套件 ※
单片机编程器· 初学实验套件
单片机产品· 实验板元件
LCD模块下载· 面包板
※ 电子工具 ※
仪器仪表· 电钻/钻头
焊接固定· 镊钳螺丝刀
工具套装· 元件盒胶袋
※ 电子电路板 ※
万能线路板· 感光敷铜板
收音功放成品· 其它成品板
单片机类光板· 印刷电路光板
※ 电子元器件 ※
电阻· 电容
电位器可调电阻· 二极管
三极管· 发光二极管
可控硅· 场效应管
电感线圈· 晶振滤波器
蜂鸣压垫片· 保险管灯泡
数码管点阵· 继电器干簧管
※ 贴片元器件 ※
贴片二极管· 贴片电阻/容
贴片三极管· 贴片常用IC
贴片40/74系· 贴片电感开关
贴片单片机·
※ 五金塑胶线材 ※
开关· IC插座
插头插座· 杜邦插接件
旋钮· 热缩管
电动机· 电子导线
连接线· 散热片
螺丝弹簧· 电池盒扣
电子制作盒·
※ 集成电路IC ※
单片机芯片· CD40系列IC
配单片机IC· 74LS系列IC
74HC系列IC· 运放耦合器
收发功放IC· 电源稳压IC
音乐动物IC· LED芯片
※ 模组传感器 ※
特色传感模块· 无线模块开关
传感测试探头· 气温湿传感器
※ 日常电子产品 ※
电源变压器· 图书管资料
功放收音机· 其它产品
喇叭· 音响炮筒
※ 特价电子 ※
新品优惠· 特价商品
库存回收· 停止供货
当前位置: 首页 >>> 【图片版】 【图文版】 【文字版

注:为了提高网速,图片可能被压缩! 图片仅供参考!
D2030A功放套件
商城价格:¥19.00 元  免费注册有礼送
贵宾价格:¥16.15 元  加入贵宾更优惠
单件重量:135 克(仅供参考,包装重量另计)
  货源充足 支持零售   加入收藏  我要评论
点这里将商品放入购物车 

如果您喜欢该商品,您可以放入购物车!当您选好商品后,您可以留下您的地址和电话并提交订单,本站会按顺序处理!

请您放心,提交订单并不表示必需购买。 提交订单仅仅是信息交流的一种方法,仅仅只代表了您临时的潜在需求,您完全可以决定不购买,并且不需要任何理由。

注:本站图片仅供参考!因各种原因,图片与实物不一定相符,不便之处敬请谅解!我们会尽快改良!

   TDA2030功放板由多年经验工程师设计,布线达到最优化,各项性能指标均达到理想设计效果。本板使用方便简单,接上音箱、CD、VCD、DVD、MP3、电脑和电源即可工作。有音量控制、高音控制、左右声道均衡控制,采用全新正品元件。
   五一电子长期为大家提供实践动手的机会,想体验亲自动手装功放的朋友,请赶紧采取行动。此板IC可用TDA2030、TDA2030A、LM1875均可。音响自装,成就自我。
  TDA2030的优良性能使得它十几年来一直得到大家的疯狂喜爱,很多外表豪华的有源音箱、中档功放、低音炮也采用了TDA2030。

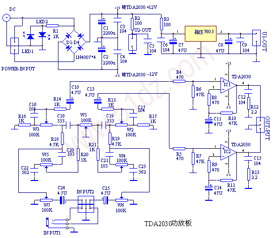
电路原理图如下:



  好的元件还需要好的设置,没有好的设计,不但达到好的效果,反而不如更低档次的效果。在设计制作中,一味的追求某一个点的完美,只能是走向误区。
  市面上有很多产品的设计是很失败的,产品往往达不到应有的指标,比如左右声道分离度呀、信噪比呀、输出功率呀、频率响应呀等等,这些都直接影响到音质。
  本元件包的电路板由十几年经验的工程师精心设计,确保信号通路分存合理,元件效能最大程度的发挥而不影响其它元件。
  TDA2030是单声道的功率放大集成电路,做立体声放大器必须使用两只2030。2030只有五只引脚,正电源、负电源、正向输入、反向输入和输出。2030的散热片是和负极连通的,用双电源供电时,散热片千万不要和地线短路。
  用双电源供电可以更加充分的发挥2030的效能,双电源供电时,交流声纹波正负互相抵消,即使只用220UF的滤波电容也很难听到交流声,为了改善低音效果,滤波电容不能小于1000UF,选用2200UF比较合适。如果还要选取更大的滤波电容则没有意义,相反,会使开机、关机、短路冲击电流更大,容易损坏元件。
  本功放板采用双电源,2030工作在OCL方式。OCL是指不用音频输入、输出变压器和输出耦合电容,放大器直接推动音箱。OCL具有音质佳、频响好、成本低等特点。常用的功放电路类型还有OTL、BTL,OCL电路元件最少,音质最好。(BTL和OCL相当)
  在功放电路板的设计中,最主要的就是要合理布线。布线就是给电流指定通路。功率电路中主要有以下几种电流,1、交流电流;2整流后的直流;3滤波后的直流;4供给IC电源电流;5到音箱的输出电流;6小音频信号的输入电流;7输出到反向输入的反馈电流;8音调控制的信号电流;9输入音频信号电流。如果放大器级数变多和供电电源更多,各种电流还会更多(为什么要用多组电源供电?是因为放大级数变多时很难处理好这么多信号共用电源带来的不良影响,电源组数越多,产品越复杂,对产品要求越高,可靠性越低)。
  本功放板不需要多组电源,如果用户没有双电源的变压器,也可以只用单电源供电(相当于两个半波整流成双电源),负载能力和效果稍差。  本功放板在设计时已经严格保证了以上电流各行其道,互不影响,这才保证了本站高保真高性能。要做到这一条,必须明白电路中每个元件的作用,每个引脚步的特点和作用才能做到。这需要积累经验和大量的参考资料。大家学装本功放板对学电子非常有帮助。

注意:框起来的那一部分不用安装,本站没有配备。

本功放板听感极佳。左右声道分离度高,信号互不影响互不干扰,这些都是影响音质的主要原因。


查看和发表评论
管理员一般会在8-48小时内回复,会删除无意义的留言以及重复留言,请保证留言标题清晰,内容明确!
1、评论不代表本站观点。 另外,即使是本站原创作品,本站也不保证内容绝对正确。
2、如果您拥有本文版权,并且不想在此处发表,请书面通知本站立即删除并且向您公开道歉!

2010年优惠大酬宾:凡在本商城免费注册并且提交订单购买商品者,本站都会例行赠送《电脑钻孔的万能线路板一》一块! 查看详情
本站协议 | 版权信息 |  关于我们 |  本站地图 |  营业执照 |  发票说明 |  付款方式 |  联系方式
深圳市宝安区西乡五壹电子商行——粤ICP备16073394号-1;地址:深圳西乡河西四坊183号;邮编:518102
E-mail:51dz$163.com($改为@);Tel:(0755)27947428
工作时间:9:30-12:00和13:30-17:30和18:30-20:30,无人接听时可以再打手机13537585389