注意:访问本站需要Cookie和JavaScript支持!请设置您的浏览器! 打开购物车 查看留言付款方式联系我们
初中电子 单片机教材一 单片机教材二
搜索上次看见的商品或文章:
商品名、介绍 文章名、内容
首页 电子入门 学单片机 免费资源 下载中心 商品列表 象棋在线 在线绘图 加盟五一 加入收藏 设为首页
 商品分类
※ 电子制作套件 ※
入门初学套件· 单片机应用套件
无线对讲话筒· 数字钟数字电路
收音功放套件· 功放套件
电话门铃电平· 万用表电源
LED节能灯套件· 遥控开关报警
竞赛实训设计· 传感器类套件
贴片练习套件· 显示屏套件
※ 电子实验套件 ※
单片机编程器· 初学实验套件
单片机产品· 实验板元件
LCD模块下载· 面包板
※ 电子工具 ※
仪器仪表· 电钻/钻头
焊接固定· 镊钳螺丝刀
工具套装· 元件盒胶袋
※ 电子电路板 ※
万能线路板· 感光敷铜板
收音功放成品· 其它成品板
单片机类光板· 印刷电路光板
※ 电子元器件 ※
电阻· 电容
电位器可调电阻· 二极管
三极管· 发光二极管
可控硅· 场效应管
电感线圈· 晶振滤波器
蜂鸣压垫片· 保险管灯泡
数码管点阵· 继电器干簧管
※ 贴片元器件 ※
贴片二极管· 贴片电阻/容
贴片三极管· 贴片常用IC
贴片40/74系· 贴片电感开关
贴片单片机·
※ 五金塑胶线材 ※
开关· IC插座
插头插座· 杜邦插接件
旋钮· 热缩管
电动机· 电子导线
连接线· 散热片
螺丝弹簧· 电池盒扣
电子制作盒·
※ 集成电路IC ※
单片机芯片· CD40系列IC
配单片机IC· 74LS系列IC
74HC系列IC· 运放耦合器
收发功放IC· 电源稳压IC
音乐动物IC· LED芯片
※ 模组传感器 ※
特色传感模块· 无线模块开关
传感测试探头· 气温湿传感器
※ 日常电子产品 ※
电源变压器· 图书管资料
功放收音机· 其它产品
喇叭· 音响炮筒
※ 特价电子 ※
新品优惠· 特价商品
库存回收· 停止供货
当前位置: 首页 >>> 【图片版】 【图文版】 【文字版

注:为了提高网速,图片可能被压缩! 图片仅供参考!
平面旋转LED点阵套件A
商城价格:¥38.00 元  免费注册有礼送
贵宾价格:¥32.30 元  加入贵宾更优惠
单件重量:200 克(仅供参考,包装重量另计)
  货源充足 支持零售   加入收藏  我要评论
点这里将商品放入购物车 

如果您喜欢该商品,您可以放入购物车!当您选好商品后,您可以留下您的地址和电话并提交订单,本站会按顺序处理!

请您放心,提交订单并不表示必需购买。 提交订单仅仅是信息交流的一种方法,仅仅只代表了您临时的潜在需求,您完全可以决定不购买,并且不需要任何理由。

注:本站图片仅供参考!因各种原因,图片与实物不一定相符,不便之处敬请谅解!我们会尽快改良!

请注意:本商品和《平面旋转LED点阵套件》原理图、元件、程序全部相同,区别在于电路板不同,成本稍高,发光二极管的位置有尽量的向外移动,站长个人觉得这样会可能会好看一些。显示字符的效界大家可以看照片,购买时请注意。另请注意:本商品出售的是元件包,不是成品。

本价格出售的是套件包含文章尾部的例子源程序!本套件是散件,既可以安装成无线供电,也可以安装成电刷供电,必须装好才能用!包括如图所示的全部元件!是练习贴片元件焊接和单片机学习的首选套件之一。

功能介绍:
1、可以静止显示多个英文或者汉字,可以滚动显示100个汉字(200个英文)的广告内容。
2、显示内容在一个平面以圆型悬空展示,四周围观的识字的人员都能读懂显示内容。
3、耗电量极小,3V、5V伏供电可选,用电池供电建议选用低电压芯片(转速较慢,会有轻微闪烁)。
4、适合商场柜台、店铺、地摊、夜市等广告展示用,也适合业余爱好者制作自我欣赏。
5、8级亮度可调,1800mah电池充一次电在适中亮度时,每天运行2小时,可以运行6天。

特点介绍:
1、0.8mm厚超轻超小的条型电路板装上贴片发光二极管,圆角线路板,使用安全;
2、采用本站STC12系列单片机芯片,需用本站单片机开发板更改显示内容,用户必需懂单片机;
3、本站有配套的文字、图片转换成数据代码工具,源程序已经公开,本价格已经包含这些费用。
4、电路原理图广告内容滚动显示,显示亮度可调,4052可储存近100个汉字!
5、夜晚使用时可以用低亮度,本产品不适合在白天太阳光下工作。用户自行开发改装者除外

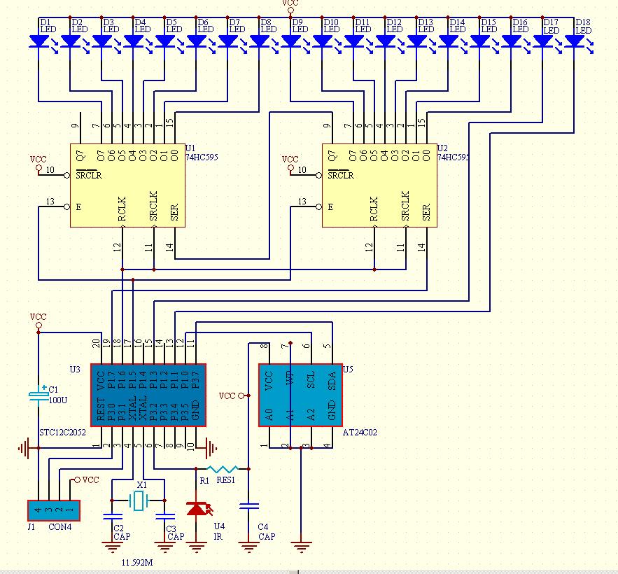
平面点阵的电路原理图请点这里放大。

在整个组装过程中不但能熟悉机械结构组装,熟悉贴片元件的焊接,但是仍然需要制作者有相当熟练的技术水平,还要求懂单片机!不懂电子不懂单片机的朋友请谨慎购买!如果要请本站帮用户组装一部分内容,每台加收20元制作费。本制作难度相当高,制作成功与否跟本站无关,初学者可以动手尝试,但是制作不成功绝对不能有任何报怨!请事先就做好做不成功的准备。

电路板的安装示意图:

基础不太好的朋友请一定要细心一点,贴片元件比较小,有的IC脚比较多,这也是你一个学习实练贴片的过程,也不要害怕过于紧张,对照上面1脚一定要放对。关于贴片元件的焊接本站1404的发射套件就介绍,这里就不在介绍,不知道的朋友可以打开相关页面看一下:/0/s---2727--.htm

责任说明:
套件就是还需要自己装配,包括电子元件焊接、塑料盒挖孔开洞、打螺丝定位固定等等都需要依靠经验的复杂动作。本套件必须用户具有相当的电子技术、单片机技术以及实践动手能力,本套件提供全部元件(电路板、单片机芯片、595串行输出驱动芯片、红外发射管、红外接收管、贴片发光二极管、电动机、电路板连接器、晶振、贴片电容、贴片电阻、盒子(白色或者红色)、固定螺丝)和电路原理图,电刷需要自制,如要改装成无线输电方案,也请自行准备相关元件!用户必须明白,可能会由于各种意想不到的原因,导致装配不成功而面临惨重失败,五一电子不承担任何损失,万一不成功,我们会建议您再买一套。如果要请本站帮用户组装一部分内容,每台加收20元制作费。

电路板的焊接参照如下图:

装好线圈的图如下:

无线供电部分通过线圈向主板供电,相当于变压器的工作原理:

无线供电部分工作原理(该部分电路需要自己连接电路或在万能板上焊接,没有提供印刷电路板,这也是考验大家能力的问题。)

 

底座供电部分,没有基础的朋友,可以直接选用本站的无线输电模块供电/0/s---2488--.htm,这个是做好半成品,要的话,就点订购(此套件不含此模块),同时也可以省时间。

本站提供的成品也是用无线输电模块供电的,做好底板如下:

关于无线输电的接线还有电源的接法如下图所示,线圈的两个引脚的线可以任意接,电源正负就不要接错了。红色正极,黑色负极。

装好后的成品如下图,线圈高低可以根据旋转的稳定程度来确定,自行调整。

安装更改好内容的成品如下图所示:

责任说明:
套件就是还需要自己装配,包括电子元件焊接、塑料盒挖孔开洞、打螺丝定位固定等等都需要依靠经验的复杂动作。本套件必须用户具有相当的电子技术、单片机技术以及实践动手能力,本套件提供全部元件(电路板、单片机芯片、595串行输出驱动芯片、红外发射管、红外接收管、贴片发光二极管、电动机、电路板连接器、晶振、贴片电容、贴片电阻、盒子(白色或者红色)、固定螺丝)和电路原理图,电刷需要自制,如要改装成无线输电方案,也请自行准备相关元件!用户必须明白,可能会由于各种意想不到的原因,导致装配不成功而面临惨重失败,五一电子不承担任何损失,万一不成功,我们会建议您再买一套。如果要请本站帮用户组装一部分内容,每台加收20元制作费。

提示:
1、电刷可以用较长的元件引脚、或者0.5mm的铜线自行加工,请注意,电刷两电极之间一定要加短路保护,因为距离近,在调试时会难免有短路。
2、用电刷供电,如果电刷压力大并且转速快,会很容磨损电路板上的电刷轨道,建议自制轨道给电路板供电。
3、用电刷供电会有一定的噪音,会对转速有一定的影响,如果不是要用电池供电,请尽量选用5V供电套件,方便日后改装成无线输电转板。
4、无线输电的不足之处在于成本高、效率低,但又具有无电刷噪音、转动更平稳等优点。(转动更平稳同时显示内容也会更平稳。)
5、仅管本LED转板体积小,重量轻,但是仍然需要做重心校正处理,否则,电动机转动时会振动。重心校正可以加大焊锡点,改变电解电容的安装位置。
6、重心校正的方法:将线路板中间的大孔穿入一根细铁线(用锈花针挂起来也行),在重力的作用下,那一边向上转就说明那一边轻。
7、再次申明:不懂电子、单片机者请不要购买本套件,总之,装不好不能报怨本站!不会装的加20元组装费,我们帮您装好成品!

以下是本站制作的实物效果:(下面是较低亮度时效果,这不是套件A,大家可以看到字比较靠近圆心。)


(图中兰色的圆柱体是3.6V的拆机充电池,本站也是不配的,大家可以用手机电池代替。)
以下代码以及本站的免费代码生成软件 摇摇棒、LED点阵代码生成器 仅限本站产品用户使用!仿制假冒本站套件者禁止使用本站代码和软件!

org 00h
jmp cfg
org 03h
call e0t
reti
cfg: setb ea   ;开启中断,根据中断来确定显示的起始位置
setb ex0
setb it0
mov dptr,#tab
mov 31h,#1000b;预设亮度为第四级,完美的理论效果是,亮度高一级,发光二极管电流增加一倍,本亮度调节效果有点接近这种效果.
mm: setb p1.4
setb p1.5
call key     ;调用按键扫描子程序,由于电路板小,不装按键,用金属短路程序下载接口的左边相邻两针就相当于是按下开关
djnz 44h,mm0
djnz 45h,mm0
mov a,31h
call ssj     ;当板供电但电动机不转时,发送亮度数据并显示出来,分8级亮度,最边上LED亮表示最亮,越往内亮度越暗.
mov a,#0h
call ssj    ;当板供电但电动机不转时,发送亮度数据并显示出来,分8级亮度,最边上LED亮表示最亮,越往内亮度越暗.
cpl p1.6
setb p1.6
call tld   ;调用亮度控制程序,这是将时间分成256等份,亮灭所占的时间等份不同,显示亮度就会不同
mm0: jb 00h,mm
setb 00h
call disp  ;调用显示子程序,每转一周,执行一次显示子程序,如果每秒钟转速达到10圈以上,就可以看见清晰稳定的显示
; mov 44h,#0
mov 45h,#0
jmp mm  ;主程序结束进入下一次大循环

fys:cpl a   ;熄灭的延时时间
ys: mov 30h,a;点亮的延时间
ys0: nop    ;空指令进一步调整延时长短,注意:如果转速慢,就要加多个NOP来加长延时,转速快就要减少NOP来缩短延时,我个人认为最佳是确保显示长度占用300度左右的扇型.
nop
djnz 30h,ys0
ret

key: jb p3.0,kend  ;检查按键是否按下
mov a,31h
rl a  ;修改亮度
mov 31h,a
k1: mov a,31h  ;修改亮度后立即显示亮度
call ssj
mov a,#0h
call ssj
cpl p1.6
setb p1.6
call tld   ;多次显示调亮度程序,同时也起到延时作用来适合人的按键时间
call tld
call tld
call tld
djnz r6,k1
kend: ret

disp: inc r5  ;显示程序,根据r5来决定现在该显示什么点的数据
mov a,r5
rl a
movc a,@a+dptr  ;查表求上半字节
call ssj
mov a,r5
rl a
inc a
movc a,@a+dptr  ;查表求下半字节
;setb acc.1   ;本站的字符转点阵软件可以转换成12*12、14*14各种大小点阵的汉字,如果字符点阵小于16*16,可以用不亮的LED显示下划线效果。另外,点阵越小单片机存储的字符数越多,在不影响文字识别的情况下,可以使用小点阵字符。16*16点阵是一个点汉字的标准大小,用4052芯片和本代码可以刚好存储100个16*16点阵的汉字,12*12的字符则可以存储120个左右。(1K字节FLASH可以存储32个16*16汉字,4052有4K字节的FLASH,但显示代码还要占用接近1K字节的空间)
call ssj
cpl p1.6
setb p1.6
call tld
cjne r5,#127,dsd;显示完128个列后就等候下一次再显示
dsd: ;mov 45h,#0
jc disp
ret;显示完128个列后就等候下一次再显示
ssj: mov b,#8;发送数据,将累加器中的数发送到串行芯片HC595,HC595驱动电流大,有较高的最大亮度
cpl a
fs0: rlc a
mov p1.7,c
cpl p1.6
setb p1.6
djnz b,fs0
ret
tld: clr p1.5
;clr p1.4
mov a,31h
call ys
setb p1.5
;setb p1.4
mov a,31h
call fys
ret
e0t: clr 00h;中断子程序,每转一圈中断一次,同时将查表地址加上2的倍数,实现滚动显示
mov r5,#0
inc dptr;这里共加了4次1,如果转速快,而只要加2次1,如果要求显示静止不要滚动,则一次1都不要加。记住:一定要加偶数个1,否则显示的字符会上下调换。
inc dptr
inc dptr
inc dptr
mov a,dph
cjne a,#10h,e0d
mov dptr,#tab
e0d: ret
tab:;以下内容为本站的代码生成软件摇摇棒、LED点阵代码生成器 自动产生,输入文字后,再点击“旋转点阵”就可以产生以下代码!请不要点击“条型点阵”,否则显示出来会乱码。
db 00h,00h,00h,00h,3fh,0e0h,10h,40h
db 10h,40h,10h,40h,10h,40h,0ffh,0ffh
db 10h,40h,10h,40h,10h,40h,10h,40h
db 3fh,0e0h,10h,00h,00h,00h,00h,00h
db 00h,00h,7fh,0ffh,40h,02h,50h,12h
db 51h,12h,51h,12h,51h,12h,5fh,0f2h
db 51h,12h,51h,92h,51h,72h,50h,12h
db 40h,02h,7fh,0ffh,00h,00h,00h,00h
db 00h,40h,08h,54h,10h,54h,3eh,0a8h
db 0d4h,0a8h,55h,50h,56h,52h,5dh,0a1h
db 54h,0feh,74h,40h,54h,0a0h,17h,10h
db 1dh,08h,00h,0ch,00h,08h,00h,00h
db 10h,80h,13h,00h,1ch,00h,0ffh,0ffh
db 14h,00h,12h,00h,00h,21h,20h,22h
db 0ffh,0ech,25h,20h,25h,20h,25h,20h
db 0ffh,0e8h,20h,26h,20h,23h,00h,00h
db 01h,00h,01h,02h,01h,04h,01h,08h
db 7dh,70h,55h,08h,55h,04h,55h,0fch
db 55h,22h,55h,22h,55h,22h,7dh,22h
db 01h,22h,01h,02h,01h,02h,00h,00h
db 02h,00h,04h,00h,1fh,0feh,0e0h,00h
db 42h,00h,22h,00h,22h,40h,22h,0d0h
db 2fh,48h,0f2h,44h,22h,4ah,22h,50h
db 62h,0e0h,26h,40h,02h,00h,00h,00h
db 04h,04h,0ch,44h,34h,0c4h,0c5h,48h
db 06h,48h,08h,49h,21h,02h,23h,0ch
db 25h,0f0h,0b9h,00h,61h,00h,21h,0fch
db 25h,02h,23h,82h,21h,0eh,00h,00h
db 10h,02h,10h,02h,10h,02h,10h,04h
;……太长,下面全部是LED点阵的数据代码,下面省略,用户更改显示内容,只需要用本站的软件自动生成数据代码替换本数据代码即可。
tab1:end

常见问答:

为什么你们不做成品出售?
本站已经有更高级的LED点阵球成品出售,还有外壳,还可以显示多种颜色,¥250.00 元。

要用什么单片板开发板可以给本套件写程序,并且可以开发单片机产品?
本站销量最多的¥298.00 元,或者¥198.00 元,有了本站的单片机开发板,无需其它编程器、实验板就可以学习单片机并且可以开发单片机产品了。

我不懂电子,也不懂单片机,但是非常感兴趣,可以购买吗?
反正几百元钱也不多,有的朋友一个月的工资都不止这几百元,为了满足自己的兴趣而花这点钱是值得的!所以,你可以买了试试,但是请理解,知识是要自己努力学习和积累的,绝大多数情况下,很多人都是由不懂变成懂的,很多人都是由不会变成会的,只要你用心努力,是绝对可以通过自学就会的。如果你仍学不会,可以来本站做学徒工,包吃包住,免收学费,学会为止。

 


查看和发表评论
管理员一般会在8-48小时内回复,会删除无意义的留言以及重复留言,请保证留言标题清晰,内容明确!
1、评论不代表本站观点。 另外,即使是本站原创作品,本站也不保证内容绝对正确。
2、如果您拥有本文版权,并且不想在此处发表,请书面通知本站立即删除并且向您公开道歉!

2010年优惠大酬宾:凡在本商城免费注册并且提交订单购买商品者,本站都会例行赠送《电脑钻孔的万能线路板一》一块! 查看详情
本站协议 | 版权信息 |  关于我们 |  本站地图 |  营业执照 |  发票说明 |  付款方式 |  联系方式
深圳市宝安区西乡五壹电子商行——粤ICP备16073394号-1;地址:深圳西乡河西四坊183号;邮编:518102
E-mail:51dz$163.com($改为@);Tel:(0755)27947428
工作时间:9:30-12:00和13:30-17:30和18:30-20:30,无人接听时可以再打手机13537585389