注意:访问本站需要Cookie和JavaScript支持!请设置您的浏览器! 打开购物车 查看留言付款方式联系我们
初中电子 单片机教材一 单片机教材二
搜索上次看见的商品或文章:
商品名、介绍 文章名、内容
首页 电子入门 学单片机 免费资源 下载中心 商品列表 象棋在线 在线绘图 加盟五一 加入收藏 设为首页
 商品分类
※ 电子制作套件 ※
入门初学套件· 单片机应用套件
无线对讲话筒· 数字钟数字电路
收音功放套件· 功放套件
电话门铃电平· 万用表电源
LED节能灯套件· 遥控开关报警
竞赛实训设计· 传感器类套件
贴片练习套件· 显示屏套件
※ 电子实验套件 ※
单片机编程器· 初学实验套件
单片机产品· 实验板元件
LCD模块下载· 面包板
※ 电子工具 ※
仪器仪表· 电钻/钻头
焊接固定· 镊钳螺丝刀
工具套装· 元件盒胶袋
※ 电子电路板 ※
万能线路板· 感光敷铜板
收音功放成品· 其它成品板
单片机类光板· 印刷电路光板
※ 电子元器件 ※
电阻· 电容
电位器可调电阻· 二极管
三极管· 发光二极管
可控硅· 场效应管
电感线圈· 晶振滤波器
蜂鸣压垫片· 保险管灯泡
数码管点阵· 继电器干簧管
※ 贴片元器件 ※
贴片二极管· 贴片电阻/容
贴片三极管· 贴片常用IC
贴片40/74系· 贴片电感开关
贴片单片机·
※ 五金塑胶线材 ※
开关· IC插座
插头插座· 杜邦插接件
旋钮· 热缩管
电动机· 电子导线
连接线· 散热片
螺丝弹簧· 电池盒扣
电子制作盒·
※ 集成电路IC ※
单片机芯片· CD40系列IC
配单片机IC· 74LS系列IC
74HC系列IC· 运放耦合器
收发功放IC· 电源稳压IC
音乐动物IC· LED芯片
※ 模组传感器 ※
特色传感模块· 无线模块开关
传感测试探头· 气温湿传感器
※ 日常电子产品 ※
电源变压器· 图书管资料
功放收音机· 其它产品
喇叭· 音响炮筒
※ 特价电子 ※
新品优惠· 特价商品
库存回收· 停止供货
当前位置: 首页 >>> 【图片版】 【图文版】 【文字版

注:为了提高网速,图片可能被压缩! 图片仅供参考!
MQ-2烟雾气体传感器模块
商城价格:¥6.60 元  免费注册有礼送
贵宾价格:¥5.61 元  加入贵宾更优惠
单件重量:10 克(仅供参考,包装重量另计)
  货源充足 支持零售   加入收藏  我要评论
点这里将商品放入购物车 

如果您喜欢该商品,您可以放入购物车!当您选好商品后,您可以留下您的地址和电话并提交订单,本站会按顺序处理!

请您放心,提交订单并不表示必需购买。 提交订单仅仅是信息交流的一种方法,仅仅只代表了您临时的潜在需求,您完全可以决定不购买,并且不需要任何理由。

注:本站图片仅供参考!因各种原因,图片与实物不一定相符,不便之处敬请谅解!我们会尽快改良!

MQ-2烟雾气体传感器 液化气天然气 MQ-2传感器模块

产品特点
一、尺寸:35mm X24mm X26mm 长*宽*高
二、主要芯片:LM393、MQ-2气敏传感器探头
三、工作电压:DC 3.0-5.5V
四、特点:
1、具有信号输出指示;
2、双路信号输出;(模拟量输出及TTL电平输出)
3、TTL输出有效信号为低电平,可接直接接单片机IO口;
4、模拟量输出0~5V电压,浓度越高电压越高;
5、对液化气、丁烷、甲烷、烟雾等有较好的灵敏度;
6、使用寿命长、稳定性好;
7、具有快速响应恢复特性

五、应用:
适用于家庭或工厂的气体泄漏监测装置,适宜于对液化气、丙烷、氢气 的灵敏度较高
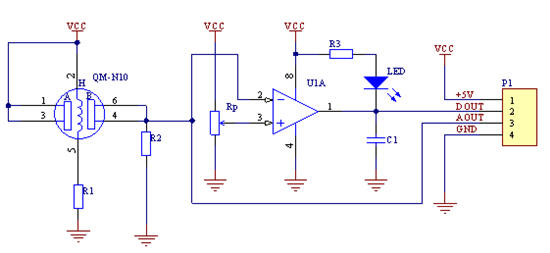
解释说明:此模块为MQ-2烟雾传感器,使用前请预热20S左右:

第一步:给模块供5V直流电(注意正负极别接反,否则容易烧毁芯片)。

第二步:如果选择DOUT,TTL高低电平端,输出信号可以直接接单片机IO口或者接一个NPN型三极管去驱动继电器,电位器RP在这里用于调节输出电平跳变的阀值,由下图原理图可以分析,当传感器检测到被测气体时,比较器LM393管脚2点的电压值,跟传感器检测到气体的浓度成正比,当浓度值超过电位器RP设定的阀值时,比较器2脚的点位高于3脚的点位,这个时候,比较器1脚输出低电平,LED灯亮,R3为LED灯限流电阻,C1为滤波电容。传感器输出低电平,反之,当没有信号的时候,传感器输出高电平,等于电源电压。
第三步:如果选择AOUT,模拟量输出,那样就不用管电位器了,直接将AOUT脚接AD转换的输入端或者,带有AD功能的单片机,就可以了。根据我们的经验:在正常环境中,即:没有被测气体的环境,设定传感器输出电压值为参考电压,这时,AOUT端的电压在1V左右,当传感器检测到被测气体时,电压每升高0.1V,实际被测气体的浓度增加200ppm(简单的说:1ppm=1mg/kg=1mg/L=1×10-6 常用来表示气体浓度,或者溶液浓度。),根据这个参数就可以在单片机里面将测得的模拟量电压值转换为浓度值。注意:如果您是用来做精密仪器,请购买市场上标准的校准仪器,不然存在误差,因为,输出浓度和电压关系的比值并非线性,而是趋于线性。

特别提醒:传感器通电后,需要预热20S左右,测量的数据才稳定,传感器发热属于正常现象,因为内部有电热丝,如果烫手就不正常了。

实现功能: 此版配套测试程序
使用芯片:AT89S52
晶振:11.0592MHZ
波特率:9600
编译环境:Keil

提供参考例程、电路图

可按要求定做各类传感模块,有意可以跟本站联系。


查看和发表评论
管理员一般会在8-48小时内回复,会删除无意义的留言以及重复留言,请保证留言标题清晰,内容明确!
1、评论不代表本站观点。 另外,即使是本站原创作品,本站也不保证内容绝对正确。
2、如果您拥有本文版权,并且不想在此处发表,请书面通知本站立即删除并且向您公开道歉!

2010年优惠大酬宾:凡在本商城免费注册并且提交订单购买商品者,本站都会例行赠送《电脑钻孔的万能线路板一》一块! 查看详情
本站协议 | 版权信息 |  关于我们 |  本站地图 |  营业执照 |  发票说明 |  付款方式 |  联系方式
深圳市宝安区西乡五壹电子商行——粤ICP备16073394号-1;地址:深圳西乡河西四坊183号;邮编:518102
E-mail:51dz$163.com($改为@);Tel:(0755)27947428
工作时间:9:30-12:00和13:30-17:30和18:30-20:30,无人接听时可以再打手机13537585389